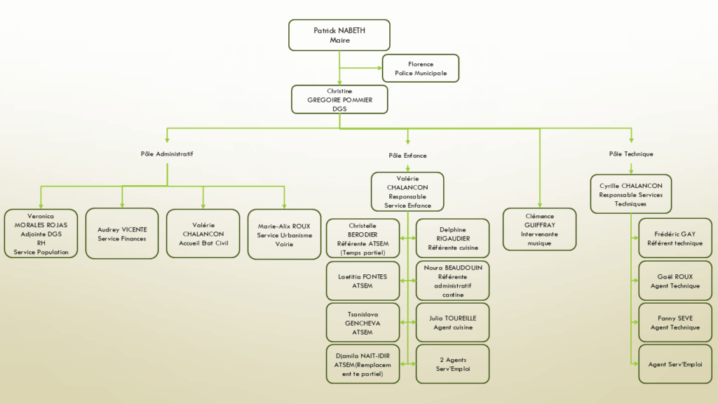
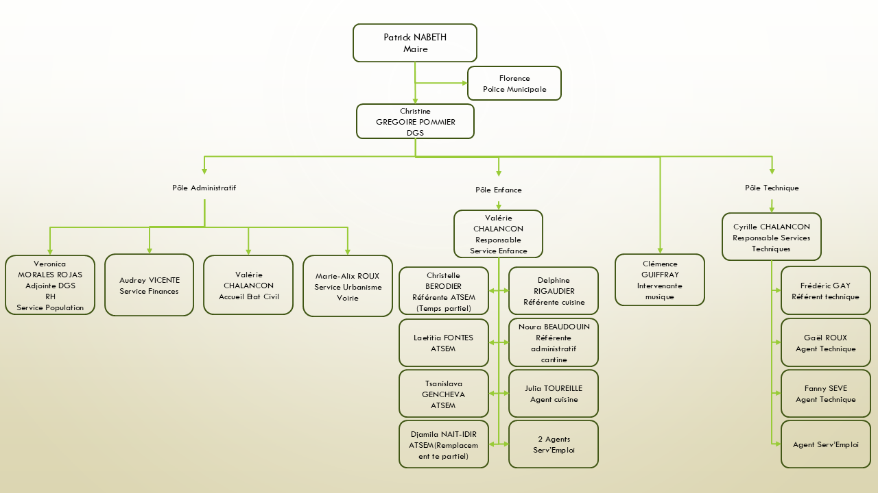
Elle organise et coordonne l’activité des services municipaux ; veille à l’exécution des directives du maire pour l’ensemble des services.
Christine GRÉGOIRE POMMIER – Directeur générale des Services
Audrey VICENTE – Pôle financier et marchés publics
Veronica MORALES ROJAS – Ressources humaines, élections, cimetière, logements, communication, prévention
Valérie CHALANCON – Accueil, secrétariat, responsable enfance, état civil
Marie-Alix ROUX – Urbanisme et voirie
Temps périscolaire
Valérie CHALANCON – Responsable enfance
Delphine RIGAUDIER – Référente animation et restauration
Noura BEAUDOUIN – Référente animation et restauration
Julia TOUREILLE-agent animation restauration
2 Agents Serv’emploi
Temps scolaire
Christelle BERODIER – Référente ATSEM
Laetitia FONTES – ATSEM
Tsanislava GENCHEVA – ATSEM
Djamila NAIT-IDIR – ATSEM
Cyrille CHALANCON – Responsable Services Techniques
Frédéric GAY – Référent technique
Gaël ROUX – Agent technique
Fanny SEVE– Agent technique
1 Agent Serv’emploi
